- Author: Yu-Chen Lin 林育辰
- Instructor: Shun-Shii Lin 林順喜教授
- 本專題已完成介面及引擎開發,並代表實驗室參加 TCGA2021 5五將棋 之對弈競賽
- 介面操作包含將棋之升變、俘虜軍、走步提示和遊戲結束
- 迫著空間:棋局中較為關鍵的走步
- MCTS:全名為 蒙地卡羅樹搜尋法 (Monte Carlo tree search),是目前廣泛運用於電腦對局、基於CNN(卷積神經網路)圖像辨識的搜索法
- 5五將棋:其原身為日本將棋,為 99 之棋盤,而後延伸出 55 棋盤,共有王、金、銀、角、飛和步六種兵種的對局遊戲
迫著空間加速MCTs算法之 5 五將棋應用
林育辰 Yu-Chen Lin
指導教授:林順喜 Shun-Shii Lin
5 五將棋 (Mini-Shogi) 其原身為日本將棋,起源於寶應象棋或印度恰圖蘭卡,而後傳入日本發展而來,其最為人稱道的規則便是「俘虜軍」、「升變」等特殊規則,可藉由吃子將對方棋子納為己用,因此棋盤上不會消失任何一子,意即比賽過程中必有一方有足夠棋力能夠將死對方,對弈很少發生和局,也因錯綜繁雜的規則,使每一次的搜索分支數量都很大,在常見的棋類中,博弈樹複雜度 226 僅次於圍棋的 360。
AlphaGo 在 2016、2017年分別擊敗世界棋王李世乭、柯潔,從此 Machine Learning的前景備受看好,挹注了人們的光彩。近期由 DeepMind 提出了 MuZero算法,是基於 AlphaZero的迭代算法、整合學習好的模型,並能在不給出遊戲規則的情況下,對弈各種棋類,「事前已知遊戲規則」的 AlphaZero棋力已無法與其同日而喻。人工智慧領域在 Deep Blue (IBM開發) 於 1996年擊敗了西洋棋世界冠軍 Garry Kasparov,也引燃了探索這塊領域的導火線。
而 5 五將棋 (Mini-Shogi) 則是在1970年左右發展出的分支,並在 TAAI (Technology ans Applications of Artificial Intelligence) 和 TCGA (Taiwan Computer Games Association) 等對局競賽項目列為正式比賽項目之一,近期相關研究則包括臺師大研究生張懷文所研製的 Wonders,是基於Alpha-beta Pruning所開發,而仍有尚需改良之處,包括搜索程式與 Deep Learning的校接,開發開局庫、殘局庫以厚實賽事棋力之基底,目前 5 五將棋較欠缺圖形化介面、可線上對弈的相關資源。
冀望在林順喜教授指導下,吸收諸位先進的優勢,並改量不足之處,本專題將著重在加速MCTs算法的研究上。
關鍵詞:電腦對局、5 五將棋、蒙地卡羅樹搜尋、機器學習
對局競賽中,許多對弈項目所限制決策秒數甚低,以致於「背景運算」無較大改進空間,一般以列表、窮舉等方式以盼降低其運算時間,而若欲以「背景運算」擴展己方之運算時間,則若其他玩家決策時間短,實則無增加多少可運用時間。
而 5 五將棋則有較多的思考時間,因此可利用「背景思考」多加運用對方的決策時間同時運算,然對局隨著棋局的多變,在某些情況下可能會耗費極多的決策時間,以致超時,本研究亦因應而生,冀望能協助搜索算法提高其運算效率,以解決問題。
在搜索程式中,有兩項主流的算法,一為 MCTs 即蒙地卡羅樹搜索法,其中所尋找的是「搜索到目前為止的近似解」,二則為 Alpha-beta pruning 專攻於尋找「最佳解」,在這類算法中也產生出許多變形,更可輕易與 Deep Learning 相互接應,其影響力不容小覷,而本文則看中 MCTs 的優勢,能返回「當前搜索近似最佳解的結果」,此類方式應較適合應用於 5 五將棋上。
1 MCTs (Monte Carlo Tree Search) 為一種搜索「近似」最佳解的算法,其算法實現主要涵括了「選擇」、「擴展」、「模擬」和「反向傳遞」去實現。
- Seclection:從根節點遞迴選擇當下最優子節點,直到抵達葉子節點。
- Expansion:若葉子節點並非「終止」節點則創建或擴展更多子節點,並選擇其中一個。
- Simulation:從上述的選擇開始模擬輸出,直到遊戲結束。
- Backpropagation:將模擬結果輸出,並更新當前序列。
而在上述步驟中,遍歷節點倚靠的是「選擇最大化某個量」來實現「可能的最佳選擇」,因此過程中必須「最大化」每一輪的預期收益,一般以 UCB (Upper Confidence Bounds 為主要方式:
-
$u_i$ :節點預估值 -
$n_i$ :節點拜訪次數 -
$N$ :父節點已被拜訪總次數 -
$C$ :參數
當
奠基於 Minimax 搜索法的改良版本,於此演算法中,其最大目的在於使己方收益盡可能最大化,而對方則盡可能最小,藉此開拓對己方最有益之局面,而在 Alpha-Beta Pruning 搜索法中,則新增
Bitboard 是透過
[1] 的文獻中,探討了如何針對「打入」合理的控制搜索複雜度,而「控制打入的搜索複雜度」問題之所以重要,在於 5 五將棋 的「打入」能使吃進的棋子,重新返回我方棋盤上,因此在遊戲過程中,並不會因為時間推進而降低場上存在的棋子數量,根據文獻探討之內容,一個打入可能會多出
該文獻處理方式是對於「搜索給予層數」作限制,如只有前三層會有打入步,而其後之打入狀況則不考慮,其原因在於若能連續兩子打入使對方的王將處於劣勢的話,途中對方亦可以打入的方式破除局面,但我們期望能在進行這「三手」後形成「對敵方王將產生高壓力」的局面,這是在搜索過程中期望優先搜索到的。
3 本研究除上述研究動機外,另一主要原因也希望能改良過去以 Alpha-beta pruning 搜索法實作的 5 五將棋,並將各項功能改良並加上文獻中提及尚未完成之部分,在該環節中,主要探討之論文對象為 Design and Implementation of Computer Minishogi “Wonders”, 2014, 張懷文撰、林順喜教授指導。
此外[1]在文獻實作中,解決了對局程式較難處理的問題,即在遊戲搜索樹中,可能會以不同的走步順序,但產生出相同的盤面,其運用了 Zobrish Hash Key 使用 unsigned integer,並依據遊戲類型給予數量不等之變數,每個棋在不同的位置都會有不同的亂數,經由所有棋子的亂數 XOR 運算以後,得到的便是棋盤狀況,而當遇到 collision 即衝突之狀況時,則會將原本的
於[2]文獻中提到一個在 5 五將棋 十分重要的問題,由於 5 五將棋相當仰賴中盤的下棋決策,稍有閃失在較強的AI面前就會敗北,因此本文作者將中盤的樣本資料重要程度調高些,並針對每局回合數進行開局、中盤、殘局的劃分,切割完後每個回合數都會因切分位置不同而有不同的機率,而依照這些權重重新抽樣後,就會將原樣本變成新的樣本,最終給神經網路訓練。
[2]參考文獻提到了必勝攻擊 (Winning Attack) ,也是本研究的「迫著空間」其中一個特例,即若有「必勝走步可以執行時」,就立即執行必勝落子,會在走步產生時率先處理出這樣的走步,此方式亦可避免 MCTs 做多餘的搜尋運算,而之所以有這樣的「必勝攻擊」想法,關鍵在於 MCTs 會選擇 UCT 值最高的節點,表示被選擇的節點與其下之子樹之「平均價值」是當前較高的,但不一定是「絕對」價值最好的,以人類對弈認知上,所謂的必勝攻擊即為「絕對價值最好的」一步棋,但 MCTs 卻有很大的概率不會走「必勝攻擊」的走步,這不僅會延長棋局,更有可能被對手翻盤,因此當我們在產生走步時,會在「即將勝利的盤面」下,將合法的走步規則篩選成「必勝走步」才是合法的,就可以在產生走步階段得到我們要的結果,而文獻[2]中提及此內容,附圖如下:
4 SDL是一套開放原始碼的「跨平台多媒體開發函式庫」,基於C語言所開發,其可控制圖像、聲音等功能,並可應用在開發三種不同作業系統 (Linux、MacOS和Window) 平台上的應用軟體,包括「雷神之鎚4」此款商業遊戲即透過SDL所開發,該款工具預計使用於本專題的 GUI介面上。
iTerm2 為 MacOS作業系統上的一款終端機模擬工具,功能大致與Ubuntu的終端機大抵相同,可進行各式操作,例如透過Ranger瀏覽資料夾、用vim, emacs編輯文件,以git進行版本控制等操作。
Vim為傳統文字編輯器之一,有「編輯器之神」之美稱,並以極為陡峭的學習曲線聞名,其愛好者稱其「眼到即手到」便可對其效率略知一二,仰賴鍵盤因此需搭配複雜多變的快捷鍵,可讓使用者聚焦於鍵盤之操作,故效率甚高。
Git是非常有名的版本控制系統,以其分散式的版本控制形式深受人們愛戴,預計於本專題逐一擴展功能時使用,並善加運用Branch開發新功能,最終推上Github,善盡開源之義務。
GCC為C語言主要使用的編譯器,將以Vim配合Git撰寫專題程式碼,再以GCC編譯之,必要時會透過SSH連接至Ubuntu環境作業。
55.1 以 SDL製作跨平台之對弈介面,並新增程式端端口
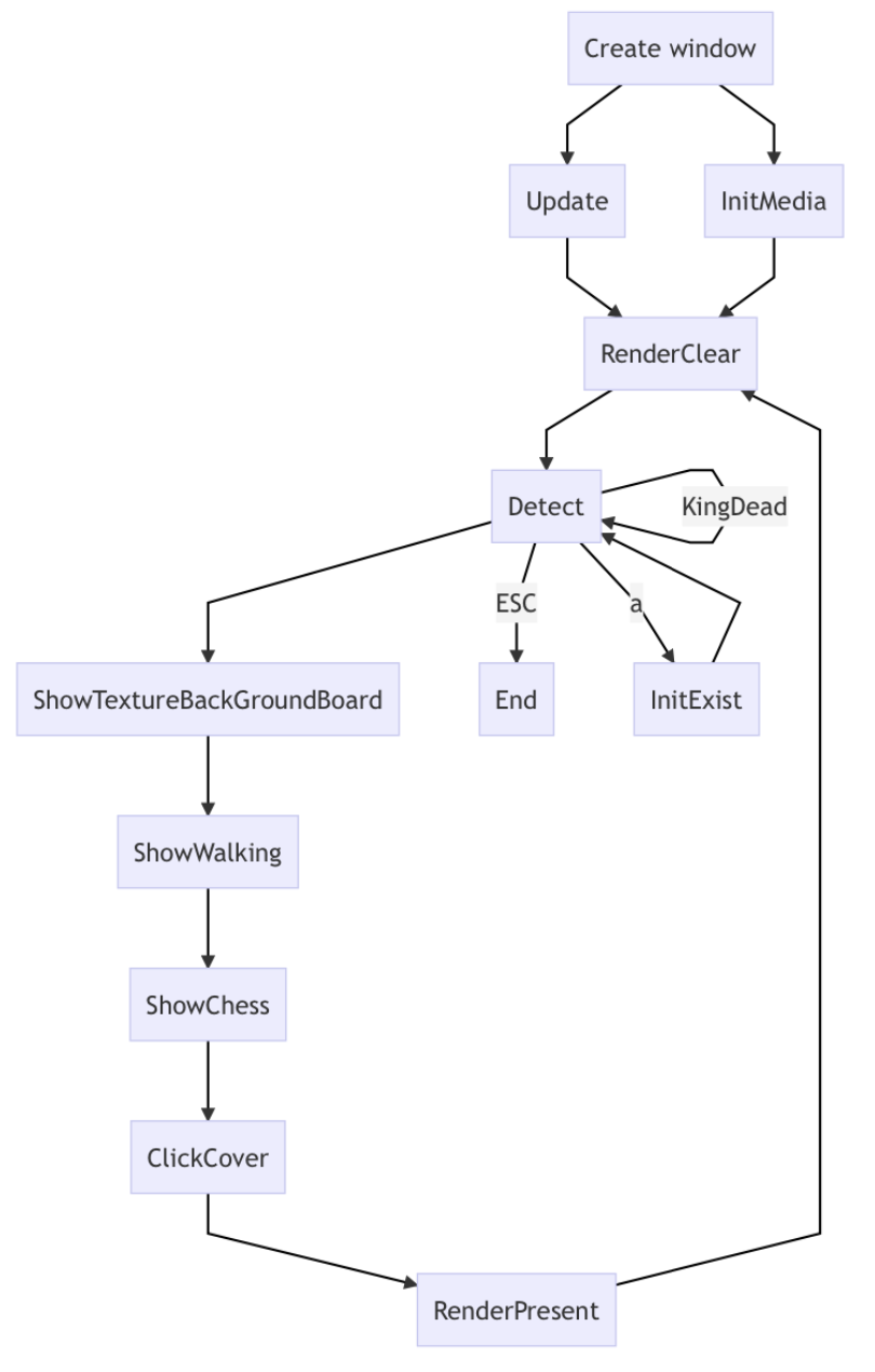
透過 SDL 製作對弈介面,並可選擇以人工、電腦方式對局,將此架構撰寫好後,便可從電腦端輸入對局計算之結果。下圖為本專題於 SDL之運算機制。
起初先建造遊戲視窗,並且匯入圖片資訊於程式中,接著將屏幕畫面清除,同時偵測滑鼠按鍵狀況、鍵盤按鈕以及王將是否已死亡,再來先將背景、棋盤貼上屏幕,並顯示走步(藍色提示格子),才印出棋子來,並偵測點擊為哪一個棋後新增深色提示,而在 RenderPesent 才將以上 Render 的所有畫面印出,再重複依照以上步驟去呈現畫面。
6 上圖為遊戲畫面,藍色格子表示深色棋子之走步範圍,紅色棋子代表升變過的棋種,棋盤外則為俘虜軍位於打入區內,操作以滑鼠、鍵盤進行,若任一方王將死亡便會停止,按 a 開啟新局。
5.2 以 MCTs 撰寫 5五將棋 AI程式
以常見的 MCTs 算法,在取得 合法走步 時 定義迫著空間再傳入 MCTs 中計算,能有效剪枝。
7上圖呈現了一般MCTs與使用迫著空間之MCTs之不同處,最大的差異在於取得 合法走步 階段,就已先計算好 迫著空間 走步。
5.3 以未使用或其他程式 與 MCTs(加入迫著空間) 對局 1000次
已設計傳入演算法運算結果之接口,故可以將其與原先的 MCTs 或其他不同的5五將棋程式對弈,模擬 1000次後調查其勝率和平均下子時間,作為最終數據統計之結果。
在前期的規劃裡,則如上圖,橘色處為已完成、黃色處為正在進行,除了本研究所提及的「迫著空間」加速MCTs的方式外,在文獻探討的範疇中同時會探討AlphaZero以及近期由DeepMind所開發的MuZero,嘗試從中思考出有何能加速MCTs的算法。
目前在搜索程式部分,依據實際對弈結果,在產生「合法走步」階段對於迫著空間之定義有兩種看法:
- 以王將為中心之 龍馬 之走步範圍內敵方
$\geq 2$ -
中間至己方區塊內敵方數
$\geq 2$
若在產生合法走步階段,先計算符合迫著空間定義之走步,使MCTs避免掉不必要的節點擴展、減少搜索層數,依此增加運算速度,再經過測試與修正,得到實驗結果(勝率 & 平均下子時間)。
在本階段中,基於SDL的介面之開發仍需加強,如 Training data 匯入、棋譜查詢、攻守交換、悔棋和特殊規則等項目需要實現,以提高操作、測試之便利性。
8
在後期的規劃中,如上圖粉底、紫底處,搜索程式可再與Deep Learning對接,另加上局勢評估函數以及DNN,則有望大大提升棋力,此外,殘局庫、開局庫的開發,與研發節省空間、運算快速的貯存方式,則更有利於對局表現的昇華。
9[1] 5 五將棋程式 Wonders 的設計與實作,國立臺灣師範大學資訊工程研究所碩士論文,張懷文,2014年。
[2] 利用 AlphaZero 框架實作與改良 MiniShogi 程式,國立臺灣師範大學資訊工程研究所碩士論文,陳品源,2010年。
[3] Wikipedia——5五將棋
https://zh.wikipedia.org/wiki/5%E4%BA%94%E5%B0%87%E6%A3%8B
[4] Wikipedia——將棋
https://zh.wikipedia.org/zh-tw/%E5%B0%86%E6%A3%8B_(%E6%97%A5%E6%9C%AC)
[5] A Survey of Monte Carlo Tree Search Methods,2012年
http://www.incompleteideas.net/609%20dropbox/other%20readings%20and%20resources/MCTS-survey.pdf
[6] Mastering Chess and Shogi by Self-Play with a General Reinforcement Learning Algorithm,2017年
https://arxiv.org/abs/1712.01815
[7] Mastering Atari, Go, Chess and Shogi by Planning with a Learned Model,2019年
10













