Initial support for RRD Smart Controller #24
Add this suggestion to a batch that can be applied as a single commit.
This suggestion is invalid because no changes were made to the code.
Suggestions cannot be applied while the pull request is closed.
Suggestions cannot be applied while viewing a subset of changes.
Only one suggestion per line can be applied in a batch.
Add this suggestion to a batch that can be applied as a single commit.
Applying suggestions on deleted lines is not supported.
You must change the existing code in this line in order to create a valid suggestion.
Outdated suggestions cannot be applied.
This suggestion has been applied or marked resolved.
Suggestions cannot be applied from pending reviews.
Suggestions cannot be applied on multi-line comments.
Suggestions cannot be applied while the pull request is queued to merge.
Suggestion cannot be applied right now. Please check back later.


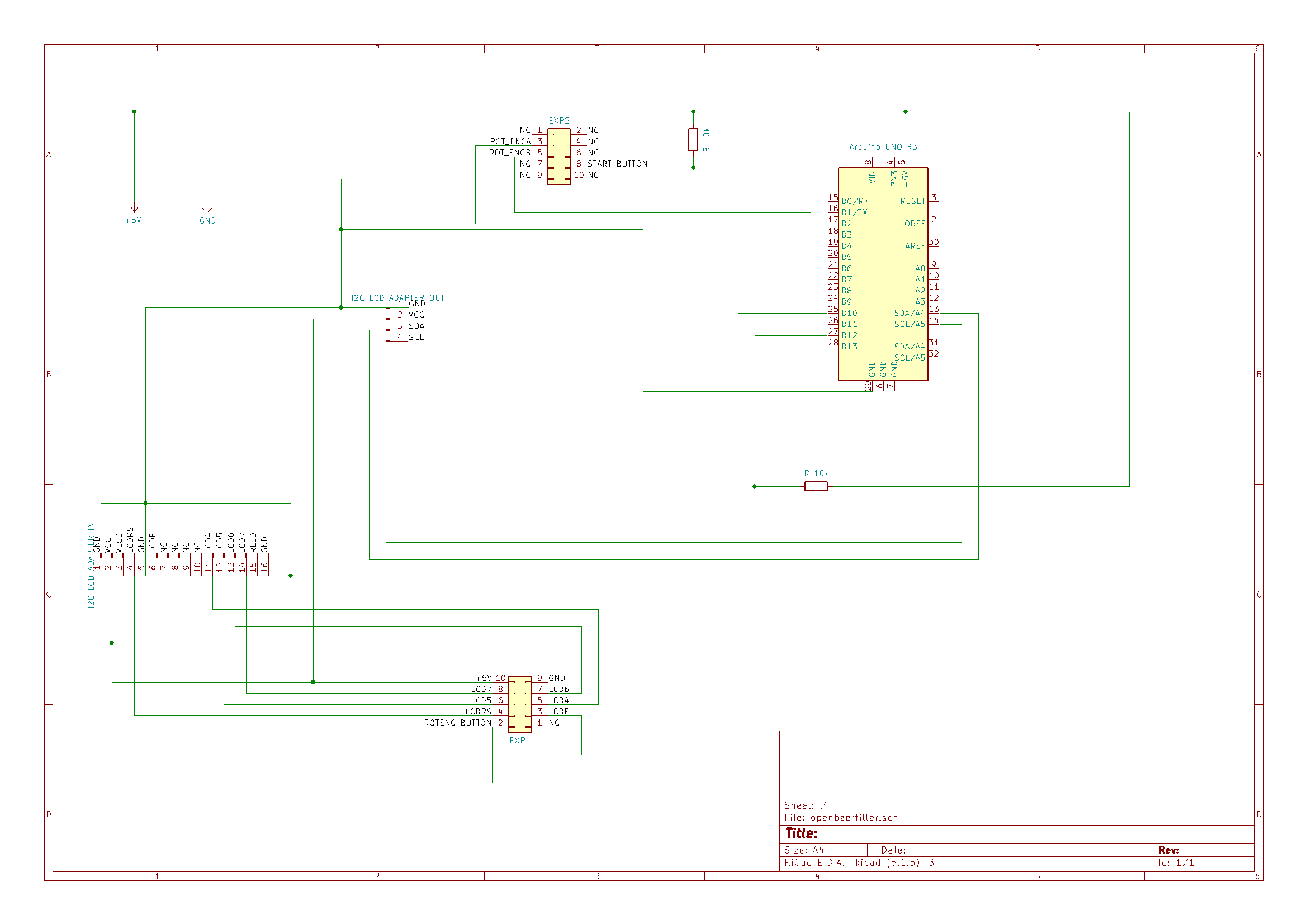
This commit adds basic support for the RRD Smart controller utilizing the LCD to display current status and the rotary encoder to control the trigger value for the filler tubes. It is also an alternative to using a pot to adjust the trigger value
The RRD Smart Controller is a cheap LCD module that includes a 2004 LCD, rotary encoder, momentary button, piezo buzzer & SD card holder. See: https://reprap.org/wiki/RepRapDiscount_Smart_Controller
These modules are cheap and readily available via the usual sources (ebay, aliexpress, amazon, etc) .
Example: https://www.aliexpress.com/item/32616537620.html
Due to the limited pins on the Uno, I also used an I2C interface adapter for the LCD.
Example: https://www.aliexpress.com/item/32984942286.html
I don't expect this PR to be pulled as is, but as it stands I have moved the default output pins to allow the rotary encoder to utilise the interupt pins of the UNO. There are 2 added dependencies in the LiquidCrystal_I2C library and the Encoder library.
Quick example of the result: https://www.youtube.com/watch?v=qLlBS2Bm4B4